Mobile
-
Settings
-
Login
-
Register
-
Help
Home
Search
Quick jump:
Weblogs
What's New
Recently Viewed
Orphaned Pages
All Pages
All Tags
All Files
STRIX
All Files in STRIX
Filename
Page Title
Uploaded By
Date Uploaded
Size
docman-import.php
StrixDocumentManagementForProgrammers
dpavlin@hidden
Nov 18 5:46am
1508
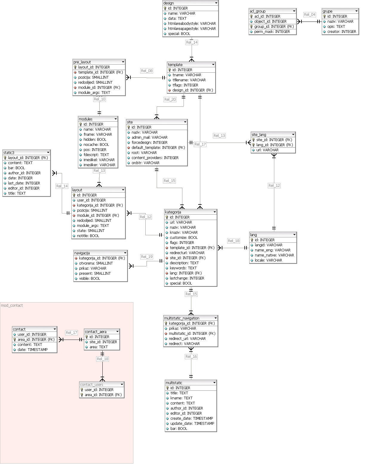
strix_er_dijagram.png
Uvod
igor.plantas@hidden
Nov 29 6:27am
95745